甲流、乙流刚好,很多人又“中招”了。和以往感冒症状不同的是,这次很多人都反映嗓子痛、喉咙肿,像嗓子“吞刀片”……不少人疑问,“攻击嗓子的新病毒来了?”
在呼吸道疾病“风潮”席卷之后,咽喉炎又开始大范围攻击,冲上微博热搜。


攻击嗓子的新病毒来了?
“一夜之间嗓子肿了,开始还以为是扁桃体发炎,然后就开始低烧,浑身没力气,嗓子肿得连水都咽不下去。”1月28日,在北京工作的王媛(化名)告诉记者,起初自己以为是得了新冠或者流感,结果一查全都是“阴性”,嗓子一肿就开始上消炎药,结果消炎药吃了一大堆,嗓子还是不见好。
与王媛情况类似的网友在社交媒体上不在少数,甚至有网友表示,“咽喉炎比新冠难受多了”“躲过新冠,没躲过这次咽喉炎”。还有网友称,“下午嗓子干,晚上就直接‘吞刀片’了,浑身酸痛。”“这是专门攻击嗓子的病毒吗?扁桃体都化脓了,咽口水都疼,这都9天了。”

突然出现的咽喉炎,到底是什么病毒?
1月28日,上海市肺科医院呼吸与危重症医学科副主任医师胡洋在接受采访时表示,喉咙痛常见于咽喉部的急性炎症,如急性扁桃体炎、急性咽炎、急性喉炎等,都可引起喉咙痛。这种痛感多由细菌感染或病毒感染引起,也可是细菌和病毒混合感染所致,临床上表现为咽喉肿痛,咽喉部异物感,并伴有吞咽疼痛等,有时伴有发热、乏力等全身症状。

上海交通大学医学院附属新华医院耳鼻咽喉科、头颈外科主任医师谢晋1月23日在接受采访时介绍,有一些急性咽炎,是由病毒感染引起,甲流、乙流等不同流感病毒,可能会引起同样的症状。也有可能是普通的常见病毒、腺病毒等,普通的病毒做检测有时候是查不出来的。因此会出现有人咽喉痛,去医院查下来不是当下流行的甲流、乙流和支原体肺炎等病毒。
谢晋医生表示:“急性咽喉炎刚开始的时候症状往往是比较急的,咽部干燥灼热的干痛,往往在咽口水的时候比吃饭的时候更加明显,而这种疼痛有时候会放射到耳部,产生反射性的疼痛。”
出现这些情况,务必及时去医院
谢晋医生提醒,出现咽喉肿痛得厉害,吃饭都咽不下去的,说话就像含着汤圆言语不清,或者全身症状比较明显,发热、头痛、四肢酸痛这些症状很明显的都要到医院看。另外,咳嗽咳痰很厉害,那么不仅是上呼吸道,可能下呼吸道支气管、肺也有问题,这种情况下要到医院来看,要拍片子。
胡洋医生提醒,并不是所有的发热、咽痛都是新冠、流感所致,大家无需过于紧张。出现上述症状时,一般可以用一些辛凉解表的药物,比如咽炎片、蓝芩口服液等。此外还应多喝水,尽量清淡饮食,养成良好的饮食和生活习惯。“如一到两周内还未出现明显缓解,且情况有加重的趋势,建议前往医院进行进一步检查,避免出现肺部感染等问题。”
教你几招缓解“吞刀片”之痛
很多咽喉炎患者,嗓子痛得比较严重,咽一口口水都疼得受不了,有没有什么方法能缓解呢?
1、口服止痛药
口服止痛药对减轻成人急性咽喉炎的疼痛非常有效,其中对乙酰氨基酚和布洛芬是最常使用,安全性最高的止痛药。
2、适当吃点冰的东西
冰块、冷冻冰棒、冰淇淋、冷冻酸奶等非常冷的食物具有麻木作用,可暂时减轻或缓解吞咽疼痛。注意摄入常温液体或冷饮可能无效,一定要冰的食物。
3、尽量选择吃温热的东西
与刺激性食物与常温液体相比,嗓子疼的人更容易耐受温热的液体和食物,比如温水、茶、鸡汤、粥等。
4、吃点润嗓子的食物
蜂蜜、硬糖在一定程度上也可缓解嗓子疼,尤其是含有薄荷成分的润喉糖。但需要注意,这种薄荷糖 6 岁以下儿童慎用,可能对神经有抑制作用。
5、多喝水
选择常温水、冷水、温水都可以,只要避免过烫即可。
6、改善空气湿度,避免空气污染
空气太干、空气污染会加剧嗓子疼,可以通过加湿器改善环境湿度,有助于缓解嗓子疼症状。
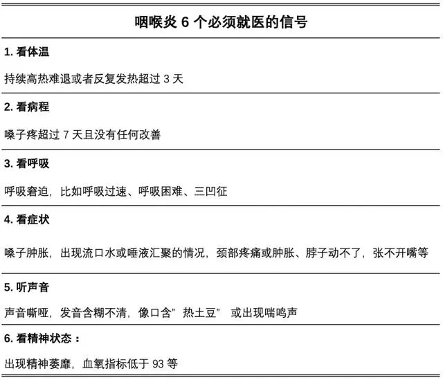
提醒!有以下信号需及时就医
重度咽喉炎比较罕见,但其有气道梗阻风险,严重可危及生命。因此学会识别危险信号、及时就医非常重要。
当出现以下6种情况时,意味着引起嗓子疼的疾病可能存在一些风险,需要及时就医:

(羊城晚报·羊城派综合健康时报、人民日报健康客户端、新闻晨报、中国新闻网、央视网、科普中国、北京科协)
话题主持 | 记者 李可欣