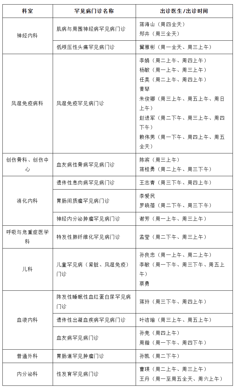
为降低罕见病诊疗困难,南方医科大学南方医院组织各学科临床专家为罕见病患者提供更加精准和便捷的医疗服务。目前,罕见病门诊已正式开诊!
罕见病,因其极低的发病率,又被称为“孤儿病”。世界卫生组织定义罕见病为患病人数占总人口0.65‰~1‰的疾病。全球已知罕见病达到7000余种,罕见病患者超过3亿人。在中国,由于人口基数大,“罕见病”其实并不罕见,目前,我国约有2000万罕见病患者,且每年新增患者超过20万,给社会、患者及其家庭带来沉重的经济负担。

文|记者 薛仁政 通讯员 屈理慧
图|官网截图
为降低罕见病诊疗困难,南方医科大学南方医院组织各学科临床专家为罕见病患者提供更加精准和便捷的医疗服务。目前,罕见病门诊已正式开诊!
罕见病,因其极低的发病率,又被称为“孤儿病”。世界卫生组织定义罕见病为患病人数占总人口0.65‰~1‰的疾病。全球已知罕见病达到7000余种,罕见病患者超过3亿人。在中国,由于人口基数大,“罕见病”其实并不罕见,目前,我国约有2000万罕见病患者,且每年新增患者超过20万,给社会、患者及其家庭带来沉重的经济负担。

文|记者 薛仁政 通讯员 屈理慧
图|官网截图