随着气温攀升、野外活动增多,蛇、毒虫伤人事件进入高发期。近期三亚游客因毒蛇咬伤不幸离世的悲剧,再次为公众敲响警钟。中山大学孙逸仙纪念医院急诊科副主任杨正飞教授指出:毒蛇咬伤是极度危险的急症,第一时间正确处理、尽快注射抗蛇毒血清是救命关键。
毒蛇咬伤:2小时黄金救治期,半数患者延误致残
我国每年毒蛇咬伤人数庞大,且毒伤发病急、恶化快。杨正飞教授警示,一旦延误救治,可能导致严重出血、肾衰竭、肢体坏死截肢,甚至心脏骤停。令人痛心的是,仅30%患者能在黄金2小时内赶到医院,近半数患者会留下永久性后遗症。
专家分析,延误主因在于两大误区:
1.自救方法错误——如用嘴吸毒、切割伤口等危险土法;
2.低估危险性——未及时送医或未明确要求送往有血清的医院。


识别毒蛇:百种剧毒蛇潜伏,银环蛇最致命
我国超百种毒蛇中,80余种为剧毒蛇,以眼镜蛇科和蝰科最常见。杨正飞特别强调:
*银环蛇毒性最强,伤口可能不痛不肿,但数小时后突发全身无力、呼吸困难;
*眼镜王蛇排毒量大、攻击性强,同样致命;
*其它高危毒蛇包括青环海蛇、圆斑蝰、竹叶青、五步蛇等。

自救10字诀:“清、缓、送”是保命核心
若在户外被咬且无法快速就医,杨正飞提供了10条自救铁律:
1.立即制动:静坐或平躺,避免奔跑加速毒素扩散;
2.脱离险境:缓慢退至安全区,绝不尝试捕蛇;
3.记住蛇貌:拍照或牢记蛇头形状、体纹颜色(决定血清选择);
4.解除束缚:速摘戒指、手镯等,防肿胀后压迫肢体;
5.伤肢低位:用树枝固定伤肢并保持低于心脏;
6.清水冲洗:用大量流水持续冲伤口减少毒液;
7.近端绑扎(谨慎操作):伤口上方10-15cm松紧绑扎(容一指),每30分钟松解2-3分钟;
8.拒绝土法:严禁用嘴吸毒、切伤口、冰敷或饮酒;
9.精准呼救:拨打120时强调“毒蛇咬伤”,要求送往有血清医院;
10.持续观察:即使无症状(如神经毒)也需警惕,记录麻木、呼吸困难等时间点。
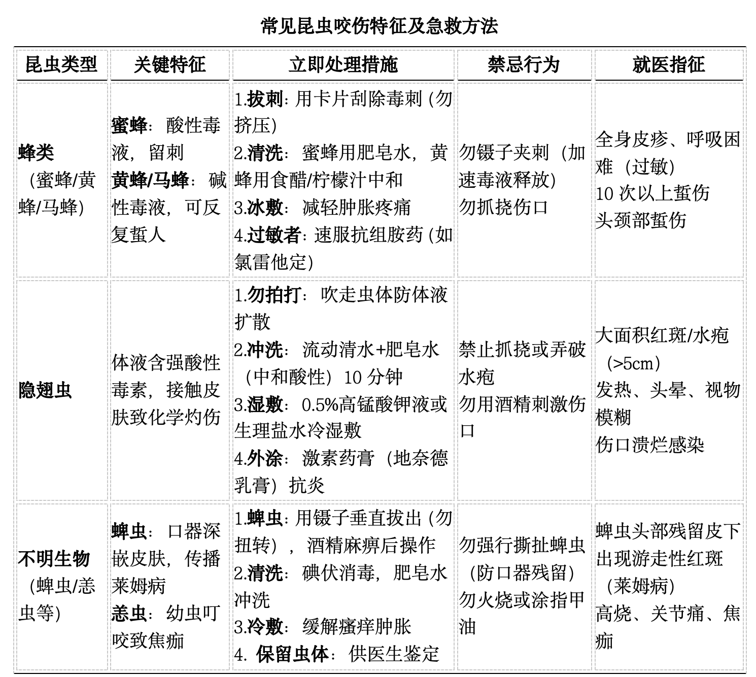
虫咬威胁:三类反应需警惕,蜱虫潜伏最隐蔽
除毒蛇外,蜂、蜘蛛、隐翅虫等同样危险。杨正飞教授解析虫伤机制:蜂蚁致红肿灼痛,蚊蠓引瘙痒风团;蜘蛛、隐翅虫体液可致水疱、坏死;黑寡妇蜘蛛致肌肉麻痹,蜱虫引发溶血性疾病。
针对这些虫咬危害,急救原则:出现喉头水肿、休克等全身过敏反应需立即送急诊;野外活动后检查腋下、腹股沟等隐蔽处,防蜱虫潜伏;深咬伤或污染伤口需接种破伤风疫苗。

预防为上策,科学自救是关键
蛇虫意外反映公众风险认知与急救知识的不足。杨正飞教授提醒,野外着长袖衣裤,喷洒避蚊胺驱虫剂;在夜间关窗防趋光性毒虫(如隐翅虫);若被虫咬后,无法明确虫种或症状恶化,最好带上虫体照片就医。
杨正飞教授最后强调:面对蛇虫威胁,避免伤害是上策,科学自救是关键(掌握“清、缓、送”三字诀),及时就医是保障——对抗蛇毒,血清是唯一特效药。切勿尝试无效土法,每一分钟的精准救治都关乎生死存亡。
文 | 记者 张华 通讯员 黄睿 刘文琴 房诗婷
图 | 受访者提供