今年5月,广州市卫健委发起“老年人及胃癌高风险人群胃部疾病监测公益项目”,在全市70余家社区服务中心为老年人和胃癌高风险人群提供免费胃部疾病筛查。
近日,荔湾区61岁的刘女士(化名)通过初筛,发现胃部出现隆起型病变,经确诊为胃癌癌前病变,后在南方医科大学南方医院消化内科经内镜微创手术将肿物完整切除,目前已康复出院。
社区初筛现隐患,分级诊疗快衔接
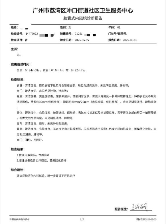
今年6月中旬,刘女士在冲口街道社区卫生服务中心社区报名参加了免费的胃部早癌筛查项目,通过AI手机胶囊胃镜检查,发现胃底长蒂隆起、胃底黏膜下肿物等异常情况。
通过社区转诊绿色通道,她被转至南方医科大学南方医院消化内科接受进一步诊断。教授刘思德医疗团队通过电子胃镜及超声内镜检查,精准定位了2处病变:胃底穹窿部长蒂隆起(初步诊断为黏膜层肿瘤性病变)、胃底大弯后壁固有肌层占位性病变(根据超声影像特征,考虑固有肌层间质瘤或平滑肌瘤)。值得注意的是,电子胃镜检查出的病变部位、形态及性质判断,与AI手机胶囊胃镜检查结果一致。

经综合评估,结合患者病史、影像学检查,医疗团队为刘女士制定了个体化治疗方案,副研究员罗晓蓓主刀,成功为患者实施内镜黏膜下剥离术(ESD)及内镜黏膜切除术(EMR),完整切除病变组织。病理确诊为胃黏膜上皮中度不典型增生(胃癌癌前病变)和胃平滑肌瘤,切缘及基底均未见肿瘤细胞残留,达到根治性切除标准。术后刘女士恢复良好,目前已康复出院。
“在筛查之前,我完全没有感觉到胃部有任何不适。”刘女士坦言,“以前听说做胃肠镜难受,心里发怵,从来没敢主动去检查过。多亏这次社区免费筛查发现问题,否则可能错过最佳治疗时机。”
专家呼吁:早筛是提高生存率的关键
刘思德说,胃癌早期症状隐匿,约70%患者确诊时已进展至中晚期,5年生存率不足10%,而通过早筛发现的癌前病变或早期胃癌,5年生存率可超过90%。
“社区初筛结合上级医院精准干预的模式,能有效阻断疾病进展,是守护市民胃部健康的关键屏障。”他呼吁,符合条件人群应积极参与胃部疾病筛查,把握早诊早治黄金期,共同筑牢健康防线。
项目介绍
“老年人及胃癌高风险人群胃部疾病监测公益项目”,计划为全市1万名老年人和胃癌高风险人群提供公益性胃部疾病筛查,构建“社区初筛-精准检查-随访干预”的三级防控体系,助力提升胃癌早诊早治水平。项目由南方医科大学南方医院提供技术支持,并整合基层医疗机构、区属医院及上级医院资源,形成了分级诊疗闭环,现已成功救治多例早期胃癌及癌前病变患者。
项目依托的“AI手机胶囊胃镜”技术由南方医院消化内科刘思德团队研发,是一款无创、便捷的新型技术。与传统胃镜相比,该技术无需插管麻醉,受检者吞服胶囊20分钟后即可完成检查,数据通过手机实时传输至云端,由第三方机构出具报告并回传至初筛机构,实现全流程智能化管理。
免费筛查人群纳入标准
(面向广州市家庭医生签约居民)
1、老年人:全市60岁以上常住居民,且近三年未参加胃部疾病专项筛查
2、胃癌高风险人群:45岁以上,且符合以下任意一项即可:
①幽门螺杆菌感染史(碳13/14呼气试验阳性);
②既往有慢性萎缩性胃炎、胃溃疡、胃息肉(肿瘤性)、肥厚性胃炎、恶性贫血等相关疾病
③胃癌家族史(一级亲属确诊胃癌);
④长期高盐饮食、吸烟(≥20年)、重度饮酒(白酒>100 ml/天)。
便民提示:筛查将分批次启动,建议有需要的广州市民就近咨询社区医院或社区卫生服务中心。
文|记者 刘颖颖 实习生 罗滢 通讯员 屈理慧 杨隽莹
图|医院提供